Home > Uncategorized > Cours N.O Services Ecosytémiques et cibles de bien être Humain dans le contexte du Covid-19 (ZMPNAH)

Cours N.O Services Ecosytémiques et cibles de bien être Humain dans le contexte du Covid-19 (ZMPNAH)

June 23, 2020

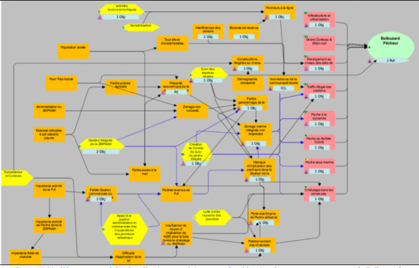
 Schéma plan d'action BalbuzardIdentifier les Services Ecosystémiques et les Cibles de Bien-Etre Humain

Je partage ces cours sur la gestion adaptative , plus particulièrement les services écosystèmiques , ces cours sont destinées au départ aux etudiants de la FSTH , mais qui peuvent etre à la portée des gestionnaires de la biodiversité

peut-on envisager une économie Verte / bleue basée sur les services écosystémiques , et qui soit Intégrée dans les politiques sectorielles et territoriales ?

on entend beaucoup parler des services écosystèmiques et des cibles de bien être humain , c’est quoi au juste ? et qu’es ce qui les differencient des services sociaux que peut nous fournir une stratégie de Développement classique ?

sur le plan pédagogique il s’agit de faire plus simple pour intégrer plus de personnes à des niveaux différents , il y a un lien naturel entre la Nature et l’Homme , si on protège la Nature , alors à terme  on va profiter de ses ressources indéfiniment

en effet la nature ou ( Espèces et Ecosystèmes ) que l’on va considérer comme des cibles de conservation est  une sorte de capital dynamique ;  qui intact va pouvoir générer des Services écosytémiques ( Approvisionnement , Régulation , soutien et Culturel ) .

Ces services écosystèmiques se transforment en  Cibles de bien être Humain, en nous fournissant un matériel nécessaire pour une bonne vie  notre  santé , nos bonnes  relations sociales , plus de sécurité et assurer notre liberté et nos choix .

Sur ce, le Covid-19 nous a brutalement privé de ces 5 éléments qui sont à la base de notre bien-être humain , et que tous services sociaux n’est pas un modèle durable

alors on doit s’engager vers une économie bleue basée sur la réelle capacité de services écosystémique de nos écosystèmes marins

pour cette raison j’ai voulu partager avec le grand public ,  ces cours destinés au départ pour mes étudiants ,

destinés aux étudiants de la la Faculté des Sciences et Techniques d’Al Hoceima (FSTH) Filière : MST : Génie du Littoral – Gestion Environnemental et Développement Durable dans la matière de la Biodiversité des écosystèmes littoraux

Prof : Nibani Houssine

  1. aitomarmustapha's avatar
    aitomarmustapha
    June 24, 2020 at 14:25

    Un important cours qui vise à hiérarchiser les actions à entreprendre pour restaurer et conserver notre environnement et pour son utilisation durable par l’Homme

    Je vous remercie M. Nibani

  1. No trackbacks yet.
Comments are closed.